Instance Verification Kit (IVK)

spin lock @ [45080+42+/linux-3.19-rc1/drivers/usb/host/isp1760-hcd.c]
Instance Signature: lock

The Matching Pair Graph:


Function Name
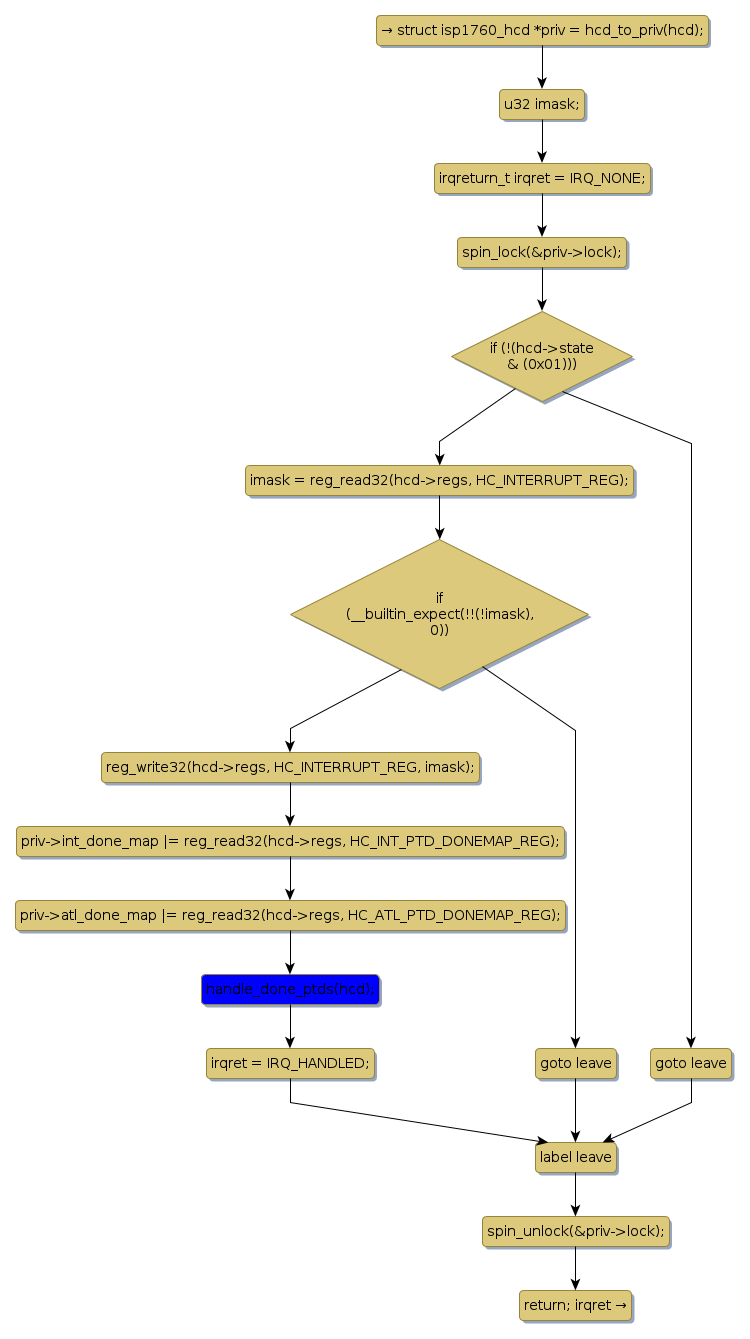
Control Flow Graph (CFG)
Events Flow Graph (EFG)
Source Correspondence
errata2_function [34420+16+/linux-3.19-rc1/drivers/usb/host/isp1760-hcd.c]
handle_done_ptds [28733+16+/linux-3.19-rc1/drivers/usb/host/isp1760-hcd.c]
isp1760_clear_tt_buffer_complete [55761+32+/linux-3.19-rc1/drivers/usb/host/isp1760-hcd.c]
isp1760_endpoint_disable [44884+24+/linux-3.19-rc1/drivers/usb/host/isp1760-hcd.c]
isp1760_irq [32399+11+/linux-3.19-rc1/drivers/usb/host/isp1760-hcd.c]
isp1760_urb_dequeue [44170+19+/linux-3.19-rc1/drivers/usb/host/isp1760-hcd.c]
isp1760_urb_done [18531+16+/linux-3.19-rc1/drivers/usb/host/isp1760-hcd.c]
isp1760_urb_enqueue [40507+19+/linux-3.19-rc1/drivers/usb/host/isp1760-hcd.c]
schedule_ptds [24567+13+/linux-3.19-rc1/drivers/usb/host/isp1760-hcd.c]